开云体育官方网站 @院士们,请查收这份广州南沙产业需求清单


在广州南沙
科技与产业好意思满“共舞”
舞坐褥业链与蜕变链
深度交融的“新天下”
舞出新质生产力
隆盛发展的将来图景
4月9日至12日,广州南沙国外会展中心将迎来一场科技界的顶级盛宴——“首届宇宙AI+新材料大会”。
行动国度级科技盛事,本次大会不仅是前沿本领的展示窗口,更是鼓舞产业升级、加快新质生产力落地的要津平台。

为了冲破传统科研与产业期骗之间的壁垒,好意思满“科产互促发展”的深层愿景,广州市南沙区科技局与区工信局在会前系统积贮了企业在要津本领攻关、居品研发及产学研配合等方面的热切需求。
这份考究的“需求清单”,成为本次大会精确对接的中枢抓手。
大会时分,把持方将依托这份清单,搭建起高效的疏通桥梁。一方是掌捏顶端算法与材料科技的科研团队,另一方则是深谙产业痛点与阛阓资源的企业代表。通过前置需求的精确匹配,大会将变“漫无想法的寻找”为“有的放矢的碰撞”,让科技供应与产业需务好意思满“无缝衔尾”。这种“生搬硬套”式的对接模式,不仅能匡助企业科罚骨子艰苦,更能让科研恶果飞速找到落地场景,转换为本质生产力。
这一系列举措,久了阐扬了“科产互促发展”的内涵:以产业需求牵引科技蜕变,让科研更具针对性;以科技蜕变启动产业升级,让发展更具含金量。本次大会将通过高效的供需对接,kaiyun sports在广州南沙震动起科技与产业双向奔赴的倾盆波浪。

广州南沙制造业基础塌实,2025年,先进制造业增多值占规上工业比重超七成,汽车制造业产值1500亿元,坐拥宇宙三大造船基地之一,船舶制造业产值400亿元,计谋性新兴产业隆盛发展,产业新动能连接流露。
接下来,广州南沙将作念强“海陆空”撑持产业,依托华为、广汽集会打造的高端品牌启境,鼓舞汽车产业“智电转型”,酿成3000亿级智能网联新动力汽车产业,打造1000亿级船舶与海洋工程装备和1000亿级低空经济与航空航天产业集群;力求第三代半导体产业产值达500亿元、生物医药与大健康产业产值达200亿元,好意思满“十五五”时分规上工业总产值突破7000亿元。
请宇宙“最高大脑”查收
这份广州南沙产业界需求清单
广州南沙的突破
需要您的助力——
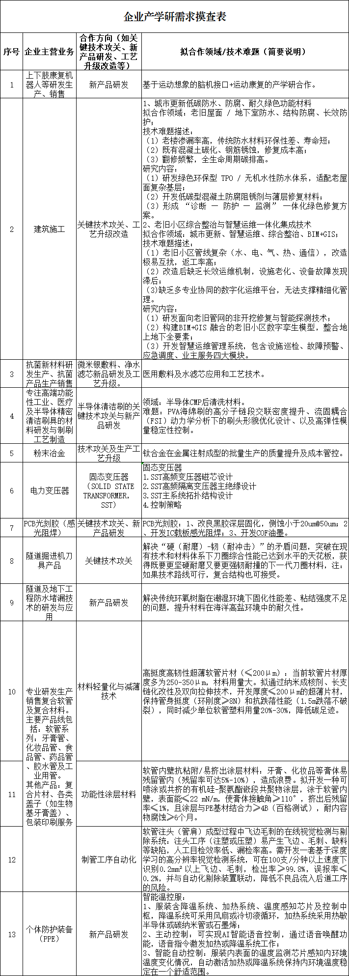
《本领需乞降产学研需求摸查表》
企业本领需求摸查表:

企业产学研需求摸查表:

联系格式:
刘婷辉 39053129
陈梓健 39054572
院士“论剑”,分论坛“摆阵”
这不是一场坐而论谈的会议
而是中国AI+新材料产业化的
将来风向标
每一场对话
都可能催生下一个产业风口
每一次捏手
都可能申斥一项本领
从实验室到阛阓的距离
若是你是缺憾错过报名的
企业家、创业者
请在批驳区留住
您的需求及联系格式
广州南沙将戮力匡助您
对接上院士行家
对接上本领
对接上将来的无穷可能
“最高大脑”的约会行将开场
AI+新材料的机遇之门
等您来开启!
笔墨:罗瑞娴
图片:罗仲贤、贵府图
剪辑:刘嘉欣
校对:胡霞霞
二审:刘冰汧
终审:王人华伟
出品:南沙区融媒体中心
投稿邮箱:nanshanet@126.com
(本文由“广州南沙发布”原创发布,未经授权,任何媒体、公众号不得转载改编,宽待共享到一又友圈。)
开云体育官方网站
博亚体育app官方网站
备案号: